Spesial 15+ Alur Pelayanan Loket Puskesmas
Juni 07, 2021
0
Comments
alur pelayanan puskesmas, alur pelayanan puskesmas pada masa pandemi covid 19, pengertian alur pelayanan puskesmas, alur pelayanan poli umum puskesmas, alur pelayanan puskesmas pdf, alur pelayanan adalah, bagan alur pelayanan puskesmas, alur pelayanan puskesmas selama covid,
Spesial 15+ Alur Pelayanan Loket Puskesmas - Pada kali ini akan kita bahas kata kata motivasi. Kalau kamu kesulitan membuat Alur Pelayanan Loket Puskesmas yang mampu mewakili perasaanmu, mungkin kamu bisa mencontek kumpulan Alur Pelayanan Loket Puskesmas dibawah ini. Kebanyakan orang akan mengartikan kata kata motivasi sebagai sebuah perasaan yang muncul, seperti adanya getaran ketertarikan yang bersemayam di dalam hati.
Untuk lebih jelasnya, berikut beberapa Alur Pelayanan Loket Puskesmas yang dapat kamu jadikan sebagai referensi dalam menggambar atau hiasan di ponsel ataupun rumah. Biar kamu lebih tahu tentang kata kata motivasi, berikut kami sajikan Spesial 15+ Alur Pelayanan Loket Puskesmas:Informasi yang dapat kami sampaikan kali ini terkait kata kata motivasi dengan judul artikel Spesial 15+ Alur Pelayanan Loket Puskesmas berikut ini.

puskesmas omben ALUR PENGADUAN PUSKESMAS PONED OMBEN , Sumber : puskesmasomben.blogspot.com
Alur Pelayanan Puskesmas I Denpasar Barat
· Bertanggung jawab atas pemeliharaan inventaris puskesmas di loket c Wewenang · Menyusun laporan bulanan dan tahunan kunjungan puskesmas 18 Farmasi a Uraian Tugas · Melaksanakan pelayanan kefarmasian sesuai resep · Memberikan penjelasan tengtang obat sesuai kaidah · Bertanggung jawab terhadap pemeliharaan alat medis dan non medis di ruang obat dan gudang farmasi · Merencanakan

KikiDwiHy blog s SISTEM RUJUKAN SESUAI DENGAN PROTAP , Sumber : kik439.blogspot.com
Sop Alur Pelayanan Loket on230d35e3l0 idoc pub
PUSKESMAS LABUHAN LOMBOK 1 Pengertian Alur pelayanan loket adalah alur atau siklus pelayanan pasien di loket mulai dari 2 Tujuan pasien datang ke puskesmas sampai diarahkan ke masing masing poli yang dituju Mengatur agar pelayanan dapat berjalan dengan efektif efisien teratur cepat 3 Kebijakan nyaman dan sistematis Kebijakan Kepala
Alur Pelayanan RSUD BANJARNEGARA , Sumber : www.rsudhjannalasmanah.com
DOC ALUR PELAYANAN PUSKESMAS Abadi
ALUR PELAYANAN PUSKESMAS Abadi Gunawan Loading Preview Related Papers BAB I BAB II By Odie Bachdim Jurnal Ilmu Kesehatan Masyarakat PERENCANAAN KEBUTUHAN SUMBER DAYA MANUSIA KESEHATAN DENGAN METODE WORKLOAD INDICATORS OF STAFFING NEED WISN DI PUSKESMAS MERDEKA KOTA PALEMBANG By Risti Nordhini 09E00780 By septarina cl Rancang Bangun Aplikasi Terintegrasi Untuk Pelayanan Puskesmas
Puskesmas Lamongan Alur Pelayanan Mekanisme Sistem dan , Sumber : puskesmaslamongan.blogspot.com
Alur Pelayanan di Puskesmas Simpus Sistem
10 12 2010 · Secara umum alur pelayanan pasien di Puskesmas adalah sebagai berikut 1 Pasien berkunjung ke puskesmas ada beberapa Puskesmas yang menyediakan nomer antrian baik berupa kertas bertuliskan nomer urut atau yang sudah digital

Melihat Puskesmas Keren di Kebon Jeruk yang Ramai Dibicarakan , Sumber : news.detik.com
alur pelayanan puskesmas, alur pelayanan puskesmas pada masa pandemi covid 19, pengertian alur pelayanan puskesmas, alur pelayanan poli umum puskesmas, alur pelayanan puskesmas pdf, alur pelayanan adalah, bagan alur pelayanan puskesmas, alur pelayanan puskesmas selama covid,

Sop pelayanan resep rawat inap , Sumber : www.slideshare.net
RSUD dr R Koesma , Sumber : rsudkoesma.id

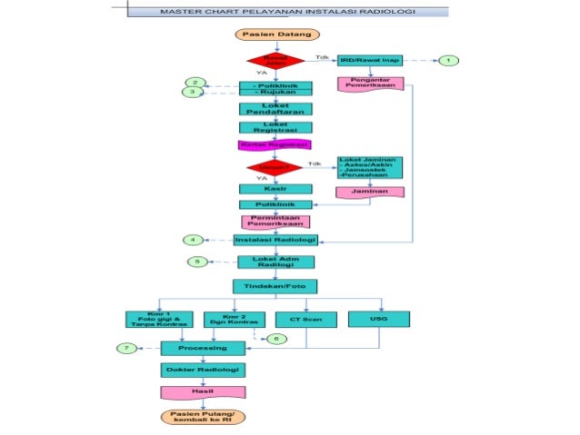
Alur Pelayanan di Rumah Sakit , Sumber : www.slideshare.net

Alur Pelayanan PKM Tanjonge , Sumber : pkm-tanjonge.soppengkab.go.id

Mewujudkan akses dan pelayanan prima dalam bidang , Sumber : www.slideshare.net

Alur Pelayanan di Rumah Sakit , Sumber : www.slideshare.net

DINAS KESEHATAN KABUPATEN CILACAP PROSEDUR LAYANAN , Sumber : yankesfarmami.blogspot.com